为您提供企业级互联芯片解决方案

支持仲裁功能2选1的I2C控制器解复用器
具有仲裁功能,支持中断、复位功能
兼容I2C总线和SMBus,最高频率1MHz
4个硬件地址管脚,最大支持112个地址
支持总线空闲100ms超时复位
工作温度:-40℃~85℃
封装:TSSOP16
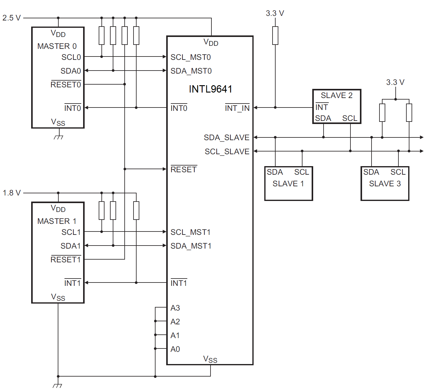
INTL9641是一个2选1的I2C控制器解复用器,具有仲裁功能。它专为高可靠系统提供I2C总线的双主器件访问单个从器件的应用而设计,最高1MHz时钟频率,工作电源电压范围为1.8V至5.5V,该器件支持热插拔,允许在1.8V、2.3V、2.5V、3.3V、3.6V和5V总线之间进行电压电平转换。

应用框图
服务器
存储阵列
交换机
路由器
工业设备
Copyright © 2019-2025 成都350vip浦京微电子科技股份有限公司 版权所有 备案编号: 蜀ICP备2022009451号 川公网安备 51019002004893号

